产品导航
HT8000系列DCI-BOX和城域波分设备

图1 HT8000-DI电复用设备

图2 HT8000-DI光层设备

图3 HT8000-DII电复用设备

图4 HT8000-DII光层设备
产品概述
HT8000-DI、HT8000-DII为北京华环电子股份有限公司自主研发的插卡式DCI-BOX设备和城域波分(模块化波分)设备。HT8000-DI为1U高度、4个1/4槽位(兼容2个1/2槽位)的DCI数据中心互联设备,满足数据中心互联的应用场景;HT8000-DII为2U高度、8个1/4槽位(兼容4个1/2槽位)的城域网波分复用设备,满足电信运营商在城域网中的低成本波分应用场景。
HT8000-DI
Ø 1U机箱,前进风后出风设计
Ø 业务槽位:4个1/4槽位,兼容2个1/2槽位
Ø 支持双电源1+1保护,2路AC电源板/DC电源板
Ø 支持3个风扇板,支持2:1保护
Ø 业务槽位可插入电层板卡或光层板卡,作为电复用T-MUX设备或光层设备使用
Ø 电层T-MUX板卡
400G T-MUX支路线路合一板卡:客户侧支持4个100G接口,线路侧支持1个400G接口;每块板卡交叉容量400G,整机满配该板卡时支持最大1.6T的交叉容量
200G T-MUX1支路线路合一板卡:客户侧支持1个100G接口+10个10G接口,线路侧支持1个200G接口;每块板卡交叉容量200G,整机满配该板卡时支持最大400G的交叉容量
200G T-MUX2支路线路合一板卡:客户侧支持4个100G接口,线路侧支持2个200G接口;每块板卡交叉容量400G,整机满配该板卡时支持最大1.6T的交叉容量
200G T-MUX3支路线路合一板卡:客户支持侧20个10GE接口,线路侧支持1个200G接口;每块板卡交叉容量200G,整机满配该板卡时支持最大400G的交叉容量
Ø 光层板卡
支持WDM、EDFA、OLP、OCM、OTDR、VOA、OSC功能单元
采用前后风道设计,适配数据中心机房环境
HT8000-DII
Ø 2U机箱,前进风后出风设计
Ø 业务槽位:8个1/4槽位,兼容4个1/2槽位
Ø 支持双主控1+1冗余,支持热插拔
Ø 支持双电源1+1保护,2路AC电源板/DC电源板
Ø 支持5个风扇板,支持4:1保护
Ø 业务槽位可插入电层板卡和光层板卡,作为电复用T-MUX设备、光层设备或光电混合设备使用
Ø 电层T-MUX板卡
400G T-MUX 支路线路合一板卡:客户侧支持4个100G接口,线路侧支持1个400G接口;每块板卡交叉容量400G,整机满配该板卡时支持最大3.2T的交叉容量
200G T-MUX1支路线路合一板卡:客户侧支持1个100G接口+10个10G接口,线路侧支持1个200G接口;每块板卡交叉容量200G,整机满配该板卡时支持最大800G的交叉容量
200G T-MUX2支路线路合一板卡:客户侧支持4个100G接口,线路侧支持2个200G接口;每块板卡交叉容量400G,整机满配该板卡时支持最大3.2T的交叉容量
200G T-MUX3支路线路合一板卡:客户侧支持20个10G接口,线路侧支持1个200G接口;每块板卡交叉容量200G,整机满配该板卡时支持最大800G的交叉容量
Ø 光层板卡
OA光放大板
TFF波长上下板
OP光保护板
OTDR 光时域反射板
OCM光通道监测板
9维ROADM波长交换板
PTM时间同步板
48/96波无源合分波板
产品特点
Ø 用于数据中心间大容量、长距离网络连接,电层T-MUX设备点对点应用、光层OLS设备环形组网应用
Ø 线路侧支持单波400/200G带宽通道
Ø 客户侧满足10G-100G多种业务接入需求
Ø 支持光中继节点,可满足超2000公里的高品质传输
Ø 支持50G/100G波长间隔,满足48/96波光层系统
Ø 通过OLP板卡,实现业务1+1保护,保障传输可靠性
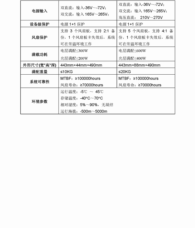
产品规格



登录
分组传输接入系列
当前位置:

免费注册